近日,广东省教育厅发布了《广东省教育厅关于实施初中学生综合素质评价的指导意见(试行)》,明确把初中学生综合素质评价作为学生毕业升学的依据或参考。指导意见自2018年4月29日实施,试行期到2020年6月。初中学生综合素质的评价内容有哪些?评价方式是什么?如何实施?《意见》的重要信息都在这里啦~ 快快往下看↓↓
一、 目的意义
初中学生综合素质评价是对初中学生全面发展状况的观察、记录、分析,是发现和培育学生良好个性的重要手段,是深入推进素质教育的一项重要制度。综合素质评价的目的是整体反映学生初中阶段德智体美全面发展情况和个性特长,客观记录初中学生成长过程的突出表现,为落实因材施教、促进学生成长提供依据,并作为学生毕业升学的依据或参考。
二、 基本原则
(一)坚持方向性和指导性
引导学生践行社会主义核心价值观,热爱祖国和中国共产党,弘扬中华民族优秀传统文化;形成正确的世界观、人生观和价值观。
(二)坚持全面发展和个性发展
关注学生健康、多样发展,既重视学生思想品德、学业水平、身心健康、艺术素养、实践能力等方面的全面发展,也反映学生个体的主要特点和突出表现。
(三)坚持真实客观和公正有效
如实记录学生成长过程中的突出表现,真实反映学生的发展状况,以事实为依据进行评价,确保评价内容客观真实。
三、评价内容
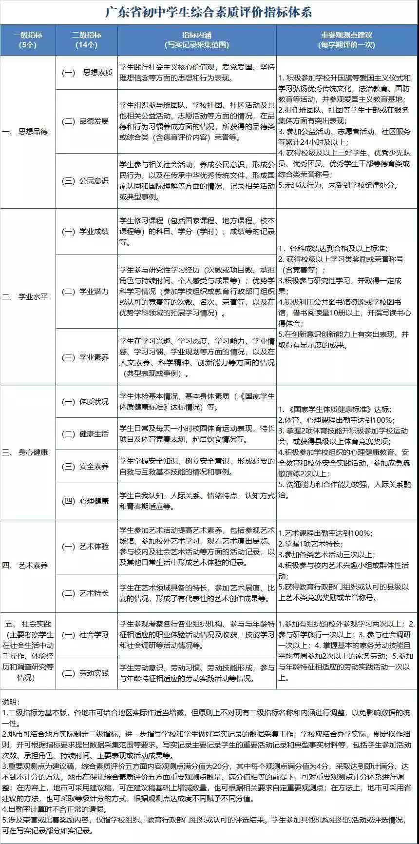
根据初中教育的性质、学生年龄特点,结合教育教学实际,充分反映学生全面发展情况和个性特长,依托学生综合素质评价信息管理平台(以下简称“信息平台”),建立完善的学生个人综合素质评价档案。初中学生综合素质评价内容主要包括思想品德、学业水平、身心健康、艺术素养和社会实践五个方面。
(一)思想品德
主要考察学生在践行社会主义核心价值观,在爱党爱国、理想信念、责任担当、热爱集体、遵纪守法、诚实守信、行为习惯等方面的表现,重点记录学生的思想素质与品德发展方面的表现,如学习弘扬优秀传统文化、接受公民教育、法治教育和国防教育、参与学校班团队活动、社团活动、公益劳动、社区服务、志愿服务等。
(二)学业水平
主要考察学生各门课程基础知识、基本技能掌握情况,学习能力和运用知识解决问题的能力,形成的人文素养和科学精神等。重点考察初中生的学业水平考试成绩(含实验操作成绩)、地方课程和校本课程学习内容与成绩、研究性学习的经历与成果,以及学习习惯、学习能力、创新意识、创新能力等方面的重要表现。
(三)身心健康
主要考察学生的基本身体机能与运动技能、体育锻炼习惯与健康生活方式,以及心理健康状况、安全素养等。重点是《国家学生体质健康标准》达标情况,体育运动技能掌握情况、每天一小时校园体育活动表现及课余体育训练情况、健康生活方式养成,以及自我认知、人际关系、情绪特点、认知方式和青春期适应,安全知识、安全意识与相关技能等。
(四)艺术素养
主要考察学生对艺术的审美感受、理解、鉴赏和表现的能力。重点是音乐、舞蹈、戏剧(戏曲)、影视、美术、书法、播音和主持等方面的兴趣特长,参加艺术活动(包括参观艺术场馆、参加艺术学习、欣赏或参与艺术表演等)的经历与成果等。
(五)社会实践
主要考察学生在社会生活中动手操作、体验探究和调查研究,形成的劳动意识和劳动技能等情况。重点是生活技能、劳动实践、职业体验、参观学习、研学旅行和调查研究等实践活动的经历、培养的能力和形成的成果等。
省制定初中学生综合素质评价档案格式和指标体系(见附件),供各地级以上市(以下简称各市)参考使用。各市结合区域实际和学生成长要求,在充分调查研究和征求意见的基础上,可适当调整档案格式,也可适当增减二级指标或作进一步细化,形成本市初中学生综合素质评价标准。各初中学校根据学校办学特色等制定具体的评价操作细则。
四、评价方式
初中学生综合素质评价主要采取写实记录、评语评价与重要观测点计分评价相结合的形式进行。
(一)写实记录
主要指学生在教师指导下,在成长过程中客观记录的、能集中反映自身综合素质发展过程与结果的关键事件,以及相关证据材料等,如典型事实材料、重要活动过程记录、调查报告、研究报告、论文、活动作品,以及照片、录音、录像材料、各种证书等。写实记录要描述要点、客观真实、有据可查。鼓励各地采取“谁实施谁记录”的做法,对教育行政部门或学校组织实施的考试、竞赛、社会实践等活动,直接由实施方将学生参与情况导入信息平台。
(二)评语评价
指学生自我陈述和教师评语。评价包括学期评价和毕业评价两类,学期评价在每学期结束时进行,反映学生一学期的综合素质发展情况;毕业评价在第五或第六学期末进行,反映学生整个初中阶段综合素质发展情况。
1.自我陈述。在教师指导下,学生用纪实性语言陈述自己综合素质发展情况和个性特长,并以典型事例支撑;引导学生在回顾和记录成长事实的过程中,不断发现自我和提升自我,建立自信,主动反思,促进学生自我教育和主动发展。
2.教师评语。指教师在全面了解学生成长情况的基础上,围绕学生成长过程的突出表现,分析记录学生发展的信息,力求全面、客观、公正地反映学生的总体发展水平和个性特点。要重视以发展的眼光看待学生的成长,反映学生的变化;要突出正面引导,鼓励学生不断进步。
(三)重要观测点计分评价
根据学生的学段和年龄特点,在综合素质评价五方面内容中,分别选取同样数量的能基本适用于全体学生、较好反映学生成长变化和综合素质发展情况,并具有较强代表性与典型性、可测量可评价的关键事件,作为学生综合素质评价的重要观测点。重要观测点按学期进行计分,作为学生综合素质评价的结果之一,反映学生特长发展和个性化发展的重要方面。综合素质评价五方面重要观测点最高得分值均为20分,实行各自计分且各学期得分可以累加;五方面得分不作汇总。各市也可结合实际增减重要观测点,但要保证五方面最高得分值相等。
鼓励有条件的市积极探索基于写实记录、评语评价和重要观测点计分评价的学生综合素质等级评价模式,根据学生综合素质发展的个体水平和相对差异分别赋予不同的等级,作为学生综合素质评价的结果。
五、评价程序
(一)写实记录
在每学期的学习过程中,学生在家长或老师协助下,随时在信息平台录入个人写实记录。未经学校审核前学生可修改完善写实记录。采取“谁实施谁记录”方式的市,教育行政部门或学校在活动结束后应及时将学生参与情况记入信息平台。
(二)审阅遴选
班主任应定期审阅学生提交的写实记录,了解学生成长情况,并可按规定程序在一定范围内向任课教师、学生公开;学期末班主任及有关教师应指导督促学生整理个人写实记录材料并遴选出不超过规定数量的具有代表性的重要活动记录和典型事实材料(包括计分的重点观测点达成情况),完善有关佐证材料。学生无某方面记录或事迹不突出的,可以减少数量或空缺。
(三)公示确认
每学期末,学校对遴选出来的不涉及个人隐私的写实记录材料(含重要观测点计分)在信息平台或教室、公示栏、校园网等显著位置集中进行公示。公示期为7天。公示结束后,学生、班主任及有关教师要对确认无异议的个人写实记录进行签字确认,并统一在信息平台中及时提交审核。一经审核,相关记录不可更改。
(四)提交评语
原则上教师评语经一定程序确认后由班主任统一导入信息平台;学生自我陈述由学生自行导入信息平台。各地也可结合实际另行规定。
(五)形成档案
写实记录、重要观测点得分及评语等数据经审核后由信息平台汇总,形成学生个人综合素质评价档案材料。
六、综合素质评价档案的使用
(一)作为指导学生成长的依据
学校、教师和家长要充分利用写实记录材料,对学生成长过程进行科学分析,引导学生发现自我,建立自信,指导学生发扬优点,克服不足,明确努力方向,充分发挥评价过程的教育功能,促进学生健康、多样发展。
(二)作为学生毕业升学依据或参考
各市要将初中学生综合素质评价结果作为高中阶段学校招生录取的依据或参考,并明确具体的要求;鼓励支持有条件的市将其作为招生录取依据。高中学校在招生时要根据当地高中阶段学校考试招生政策和本校办学特色及人才培养要求,制定科学规范的综合素质评价体系和使用办法,提前向社会公布并报学校主管部门备案。在使用相关评价材料时,高中学校可使用初中学校综合素质评价结果,也可组织专业人员对档案材料进行研究分析,采取集体评议等方式做出客观评价。学生综合素质评价情况可作为高中学校自主招生的主要依据。
(三)作为评价学校办学水平的重要依据
各级教育部门要把学生综合素质评价结果作为评价学校办学水平的重要依据。学校和教师要根据学生综合素质评价结果改进教育教学行为,全面落实素质教育,提高管理和教育教学水平。各地要加强学生综合素质评价数据的分析应用,为区域教育发展和提升学校办学水平提供数据支撑。
七、组织保障
(一)加强组织领导
各级教育行政部门要高度重视,加强领导,精心组织,统筹综合素质评价工作。要加强指导,协调各方面专业力量,为学校开展综合素质评价提供支持和帮助。要加强宣传引导,争取社会各界的理解与支持。要进一步加大经费投入力度,加强学生综合素质评价研究、培训和实施等方面的经费保障力度,为学校深入推进素质教育提供相应支撑。加强督导工作,将各级教育行政部门和学校开展综合素质评价工作纳入教育督导的重要内容,组织责任督学开展定期专项督导和日常检查指导。
(二)坚持常态化实施
学生综合素质评价由学校负责组织实施。学校要成立工作领导小组,建立健全学生成长指导和记录规章制度,明确本校提高学生综合素质的措施以及实施综合素质评价的具体要求和办法,建立实施综合素质评价责任制。学校要主动创造条件,深化课程改革,创新人才培养模式,广泛开展有利于学生成长的各类活动,为学生综合素质提升提供支撑。学校在考核管理中要纳入综合素质评价工作内容,激发全体教师参与综合素质评价工作的积极性。每个班级要建立由年级长、班主任、相关教师等组成的班级综合素质评价工作小组,具体负责所在班级综合素质评价工作。要注重在日常教育教学活动中,指导学生及时记录和收集整理有关材料,引导学生进行自我评价、自我教育和自主发展,避免集中突击。要充分发挥学校党、团、学生组织和家委会的作用。
(三)开展全员培训
将综合素质评价工作纳入教师全员培训内容,提高教师自身综合素质评价能力、指导学生做好综合素质评价相关工作的能力。要引导所有任课教师参与到综合素质评价过程中来,形成教育合力。要加强对信息平台使用的培训,使学校管理人员、教师、学生等能够有效使用平台及时了解学生成长情况,做好人才培养工作。要着力提升教师科学应用综合素质评价档案因材施教,指引学生健康成长的能力。
(四)加强信息化管理
省教育厅将依托中小学生学籍信息管理系统研发和建立省学生综合素质评价信息管理平台,依托信息化手段大力推进综合素质评价工作,并加强与现有相关信息系统对接。各市可应用省信息平台开展相关工作,也可在确保系统对接和数据一致性的基础上自行开发信息平台。各级教育行政部门要指导和督促学校积极应用信息平台开展学生综合素质评价,加强信息安全管理。由外省(区、市)转学进入我省初中就读的学生,其综合素质评价信息经市教育行政部门认定后导入信息平台。
(五)建立健全监督机制
建立公示制度,学校要及时将综合素质评价的内容、标准、方法、程序、人员、规章制度等进行公示,提升综合素质评价工作的公开透明度;要完善学生综合素质评价材料的公示办法,既要保障学生合法权益与信息隐私,也要畅通举报渠道确保材料真实可信。建立申诉与复议制度,学生或其监护人等对评价结果或学校评价工作有异议的,可向学校提出申诉,学校要依法依规进行核查确认并反馈意见。教育行政部门要完善相应的监督机制,公开举报电话和网站。建立诚信责任追究制度,对弄虚作假者要按有关规定严肃处理,违反法律的要追究法律责任。
(六)系统推进基础教育学生综合素质评价工作
省学生综合素质评价平台将覆盖从小学到高中学段。各地要将初中学生综合素质评价与高中学生综合素质评价有序衔接起来,在制定标准和实施要求时要统筹设计、保持系统性和连贯性。鼓励有条件的市依托信息平台积极探索开展小学学生综合素质评价工作。

权威解读
一、《指导意见》的起草背景
为进一步优化人才培养,在推进教育综合改革特别是考试招生制度改革中,国家将推行初高中学业水平考试和综合素质评价作为其中的重要内容。《教育部关于进一步推进高中阶段学校考试招生制度改革的指导意见》明确提出要“到2020年左右初步形成基于初中学业水平考试成绩、结合综合素质评价的高中阶段学校考试招生录取模式”。按照国家统一部署,我省积极推进高中阶段学校考试招生制度改革,并将初中学生综合素质评价改革作为其中重要组成部分,予以同步推进。在此背景下,我厅于2017年上半年正式启动了初中学生综合素质评价政策性文件的起草组织工作。
二、出台《指导意见》的文件依据
(一)国家有关法律法规,包括《中华人民共和国教育法》、《中华人民共和国义务教育法》等。
(二)国家关于深化教育改革的有关政策文件,包括《中共中央关于全面深化改革若干重大问题的决定》等。
(三)国家关于考试招生制度改革的政策文件,包括《国务院关于深化考试招生制度改革的实施意见》、《教育部关于进一步推进高中阶段学校考试招生制度改革的指导意见》等。
(四)国家关于普通高中学生综合素质评价的有关政策性文件,即《教育部关于加强和改进普通高中学生综合素质评价的意见》。
(五)广东省关于考试招生制度特别是高中阶段学校考试招生制度政策文件,主要有《广东省教育厅关于进一步推进高中阶段学校考试招生制度改革的实施意见》等。
三、《指导意见》起草的原则
在起草《指导意见》过程中,主要遵循四个原则:
一是与国家和省有关政策文件要求相衔接一致;
二是与我省高中学生综合素质评价实施办法相衔接;
三是坚持以人才培养为核心并兼顾招生考试制度需求;
四是学习省外先进经验与结合省内实际相结合。
四、出台《指导意见》的目的意义
初中学生综合素质评价是对初中学生全面发展状况的观察、记录、分析,是发现和培育学生良好个性的重要手段,是深入推进素质教育的一项重要制度。综合素质评价的目的是整体反映学生初中阶段德智体美全面发展情况和个性特长,客观记录初中学生成长过程的突出表现,为落实因材施教、促进学生成长提供依据,并作为学生毕业升学的依据或参考。
实施综合素质评价,有利于全面落实立德树人根本任务,引导学校和教师确立正确的教育质量观、发展观和评价观;有利于促进教育评价方式改革,切实转变人才培养模式;有利于提升学生自我认识、自我评价和自我教育能力,促进学生积极主动多样化健康发展;有利于社会和家庭形成正确的育人观,营造良好的社会氛围。
五、《指导意见》的形成过程
为出台《指导意见》,教育厅于2017年初成立了学生综合素质评价工作领导小组和办公室,开展了资料案例搜集和专题业务研究,并成立了省中小学生综合素质评价专家组。
一是组织调研。2017年8-9月组织专家及工作小组成员赴省内外开展了系列调研,走访了浙江、上海、北京、天津、辽宁、山西等省市,并在省内部分地市开展了现状调研和需求调研。
二是专题研讨。2017年9月专家及工作小组召开多次专题研讨会,并特邀了其他教研机构专家参与,集思广益、凝聚共识,期间经多轮修改完善,形成了文稿的征求意见稿。
三是征求意见。2017年9月至10月,省教育厅面向各地市教育局开展了意见征求工作。2018年1月22日,省教育厅在厅门户网站发布《<广东省教育厅关于实施初中学生综合素质评价的指导意见>(试行)公开征求意见的公告》,面向社会公众公开征求意见建议。2018年2月2日,召开了初中学校代表座谈会和高中学校代表座谈会,听取学校代表意见建议。
四是研究论证。2017年10月底,省教育厅组织专家组和工作小组对各地意见建议进行了进一步的研究论证,文稿修改后于11月提交领导小组审议。根据领导小组审议结果再次修改文稿后,提交厅政策法规处进行合法性审查。
五是组织召开专家论证会。2018年2月5日,教育厅召开专家论证会。专家充分肯定了《指导意见》初稿,并提出了进一步修改完善的建议。文稿通过开展调研、征求意见、研究论证等,经教育厅党组审议,两次报省政府法制办进行合法性审查,于2018年3月29日予以正式印发《指导意见》。
六、《指导意见》的主要框架
《指导意见》包括四部分。第一部分包括引言、目的意义、基本原则,第二部分是文件主体,包括评价内容、评价方式、评价程序和档案使用,第三部分是组织保障,第四部分是附件,即指标体系。
七、综合素质评价的内容
评价内容包括思想品德、学业水平、身心健康、艺术素养、社会实践五个方面,沿用了国家有关文件的标准提法,并根据初中教育的性质、学生年龄特点,结合教育教学实际,概述了评价的具体内容。其中,思想品德主要考察学生在践行社会主义核心价值观,在爱党爱国、理想信念、责任担当、热爱集体、遵纪守法、诚实守信、行为习惯等方面的表现;)学业水平主要考察学生各门课程基础知识、基本技能掌握情况,学习能力和运用知识解决问题的能力,形成的人文素养和科学精神等;身心健康主要考察学生的基本身体机能与运动技能、体育锻炼习惯与健康生活方式,以及心理健康状况、安全素养等;艺术素养主要考察学生对艺术的审美感受、理解、鉴赏和表现的能力;社会实践主要考察学生在社会生活中动手操作、体验探究和调查研究,形成的劳动意识和劳动技能等情况。
八、综合素质评价的方式
初中学生综合素质评价主要采取写实记录、评语评价与重要观测点计分评价相结合的形式进行。其中,写实记录主要指学生在教师指导下,在成长过程中客观记录的、能集中反映自身综合素质发展过程与结果的关键事件,以及相关证据材料等。评语评价指学生自我陈述和教师评语。重要观测点计分评价选取能基本适用于全体学生、较好反映学生成长变化和综合素质发展情况,并具有较强代表性与典型性、可测量可评价的关键事件,作为学生综合素质评价的重要观测点;重要观测点按学期进行计分,作为学生综合素质评价的结果之一,反映学生特长发展和个性化发展的重要方面。同时鼓励有条件的市积极探索基于写实记录、评语评价和重要观测点计分评价的学生综合素质等级评价模式。
九、综合素质评价采取的程序
学生综合素质评价贯穿初中3年,由5个环节组成:写实记录、审阅遴选、公示确认、提交评语、形成档案。将建立学生综合素质评价信息管理平台,依托互联网平台等媒体,为每位学生建立综合素质评价档案。强化学生发展的过程性评价,学生在家长或老师协助下,在信息平台录入个人写实记录。要求班主任定期审阅学生提交的写实记录,学期末班主任及有关教师指导督促学生整理遴选个人写实记录材料。要求学校对遴选出来的写实记录材料(含重要观测点计分)在信息平台或教室、公示栏、校园网等显著位置集中进行公示。原则上教师评语经一定程序确认后由班主任统一导入信息平台,学生自我陈述由学生自行导入信息平台。写实记录、重要观测点得分及评语等数据经审核后由信息平台汇总,形成学生个人综合素质评价档案材料,全过程立体呈现学生综合发展状况。5个环节前后连贯,具有规范、严谨、递进的特点,操作性强。
十、综合素质评价档案的使用
综合素质评价档案全面体现了学生在思想品德、学业水平、身心健康、艺术素养、社会实践方面的综合素质和个性化发展情况,具有多种功能。
一是指导学生成长的依据,通过对学生成长过程进行科学分析,引导明确努力方向,充分发挥评价过程的教育功能,促进学生健康、多样发展。
二是毕业升学依据或参考。
三是评价学校办学水平的重要依据,通过综合素质评价结果改进教育教学行为,全面落实素质教育,提高管理和教育教学水平。
十一、确保学生综合素质评价权威真实、可信可用
学生综合素质评价工作主要是由初中学校组织实施。建立真实、可信、可用的学生综合素质评价档案,需要初中学校、家长、社会的共同努力。
一是如实记录。强调通过参与相关活动情况及其成果来考察学生综合素质状况,全面、充分、如实记录反映学生成长过程中的突出活动和表现并收集相关事实材料,做到有据可查,确保全面真实。
二是严格记录和评价程序。要求初中学校经过学生写实记录、整理遴选,将用于招生使用的活动记录和事实材料进行公示、审核,为每位学生建立规范的综合素质评价档案,客观真实准确地记录,并导入省建立统一的学生综合素质评价信息管理平台,提供给高中学校招生使用。
三是提倡评用分开。可以由高中学校根据学校办学特色制定具体的使用办法,将综合素质评价作为高中招生录取的依据或参考等。
四是强化监督。建立监督管理和诚信责任追究制度,严肃查处违规违纪行为。
十二、学校加强日常管理
学生综合素质评价由学校负责组织实施,要建章立制,加强日常规范化管理。
一是成立工作领导小组,建立健全学生成长指导和记录规章制度,明确本校提高学生综合素质的措施以及实施综合素质评价的具体要求和办法,建立实施综合素质评价责任制。
二是学校要主动创造条件,深化课程改革,创新人才培养模式,广泛开展有利于学生成长的各类活动,为学生综合素质提升提供支撑。
三是学校在考核管理中要纳入综合素质评价工作内容,激发全体教师参与综合素质评价工作的积极性。
四是每个班级要建立由年级长、班主任、相关教师等组成的班级综合素质评价工作小组,具体负责所在班级综合素质评价工作。
五是要注重在日常教育教学活动中,指导学生及时记录和收集整理有关材料,引导学生进行自我评价、自我教育和自主发展,避免集中突击。
六是要充分发挥学校党、团、学生组织和家委会的作用。
七是要加强对信息平台使用的培训,使学校管理人员、教师、学生等能够有效使用平台及时了解学生成长情况,做好人才培养工作。
十三、重要观测点计分评价方式的指标体系构成
重要观测点指标体系5个一级指标分别为思想品德、学业水平、身心健康、艺术素养、社会实践。其中,思想品德二级指标为思想素质、品德发展、公民意识;学业水平二级指标为学业成绩、学业潜力、学业素养;身心健康二级指标为体质状况、健康生活、安全素养、心理健康;艺术素养二级指标为艺术体验、艺术特长;社会实践二级指标为社会学习、劳动实践。
各地市可结合地区实际作适当增减,可结合地方实际制定三级指标,进一步指导学校和学生做好写实记录的数据采集工作;学校应结合办学实际,制定操作细则,并可根据指标要求提出数据采集范围等要求。
十四、重要观测点计分
综合素质评价五方面内容观测点满分值为20分,其中每个观测点满分值为4分,采取达到即计满分、达不到不计分的方法。地市在保证综合素质评价五方面重要观测点数量、满分值相等的前提下,可对重要观测点计分体系进行调整:
一是在内容上,地市可采用《指导意见》建议稿,可在建议稿基础上增减数量,也可根据相关要求自定重要观测点;
二是在方法上,地市可采用省建议的方法,也可采取等级计分的方式,根据观测点达成度不同赋予不同分值。
十五、综合素质评价的实施对象和实施步骤
根据《广东省教育厅关于进一步推进高中阶段学校考试招生制度改革的实施意见》(粤教考﹝2017﹞15号)的有关要求,从2017年初中一年级新生入学开始,学校要指导学生及时做好写实记录,整理遴选具有代表性的重要活动和典型事实证明材料。档案材料要突出重点,简洁明了,便于高中阶段学校在招生中使用。在每学期结束时,初中学校要将用于招生使用的活动记录和事实材料统一导入信息管理平台。学生毕业时,学校要根据评价内容和标准,综合学生各学期的各方面表现,分别对5个方面作出写实性评价,并可以等级呈现。
省选择有条件的若干个市从2017年或2018年初中一年级新生开始实施高中阶段学校招生录取办法的改革试点。在试点的基础上,全省从2020年初中一年级新生开始实施基于初中学业水平考试成绩、结合综合素质评价的招生录取办法改革。